清华新闻网4月16日电 一件商品从东亚运往欧洲,通常可通过货单进行追踪,并据此估算运输产生的碳排放。然而,当研究对象从单一贸易流扩展至全球所有贸易对中的商品时,问题就会变得复杂得多:同类商品在不同国家间是否采用不同的运输方式?不同商品之间的运输方式选择存在多大差异?长期以来,从全局尺度系统评估国际贸易相关运输排放及其分布格局仍不够清晰。围绕这些问题,清华大学环境学院刘欢教授课题组研究构建了一个覆盖65个经济体、约190万条双边贸易流、1221类商品的机器学习综合分析框架,用于估算双边贸易流中各类商品通过海运、航空、公路及铁路运输的方式占比。在此基础上,对国际贸易相关运输的二氧化碳(CO2)排放量进行了量化。多尺度的运输方式占比数据揭示了不同尺度下CO2排放的异质性,同时凸显了排放归因过程中存在的认知差异。此外,研究还从贸易优化的视角探讨了碳减排潜力。

图1.研究设计流程图
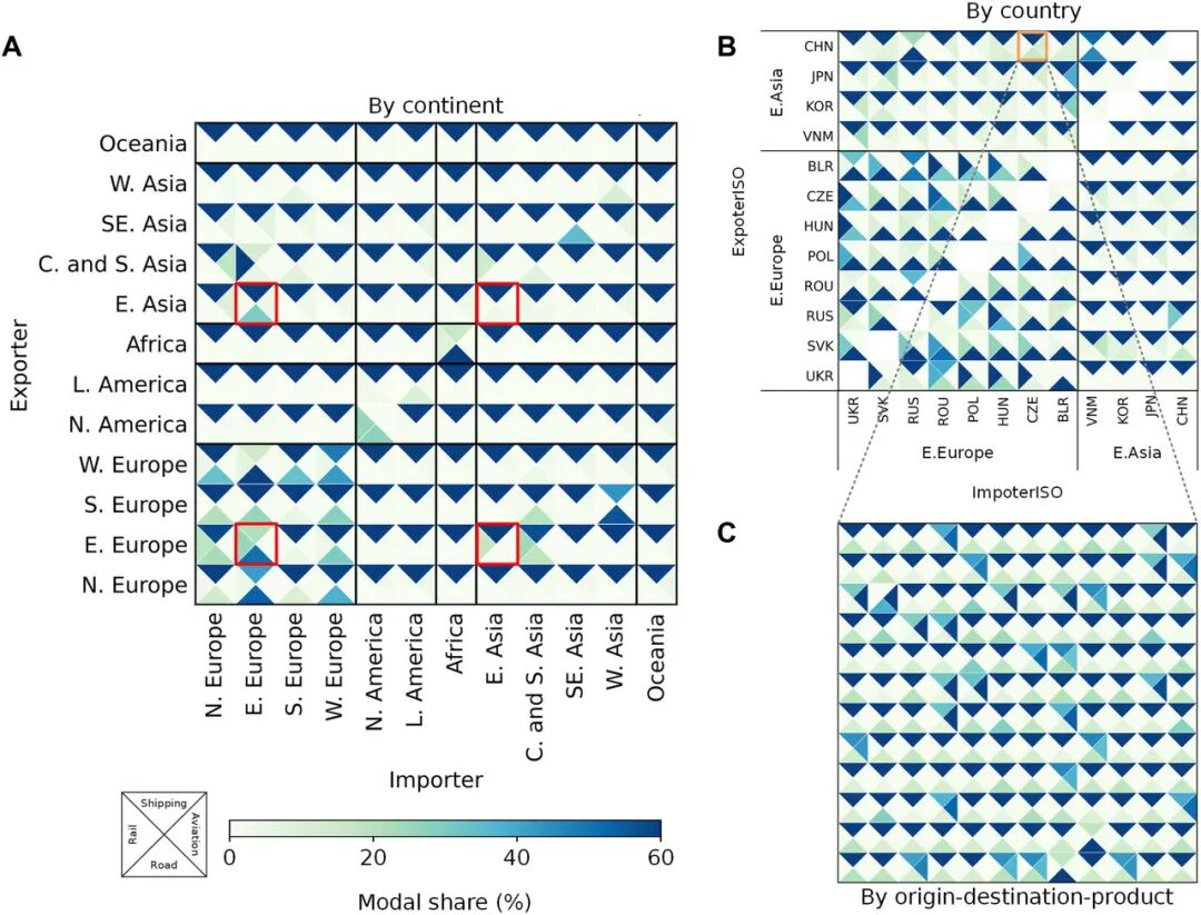
提到国际贸易运输,很多人的第一反应是海运占绝对主导。该研究表明,从区域平均尺度来看,海运是国际贸易最主要的运输方式。对于大多数区域间的贸易流,海运占比普遍超过90%;只有在欧洲等陆路联系紧密、跨境交通便利的区域之间,公路运输才占据更高比例(图2A)。但如果进一步从区域尺度细化到国家尺度,甚至深入到商品尺度,这种“海运主导”的印象就不再总是成立。研究发现,即便处于同一地区,不同国家的运输结构也可能存在显著差异。例如,在东亚—东欧贸易中,区域平均结果显示海运和公路占据主导地位;但对于日本等岛国,其进出口几乎只能依赖海运和航空(图2B)。在商品尺度上,这种差异会更加明显(图2C)。这说明,全球贸易运输从来不是单一模式,而是由商品属性、时效要求、运输距离和地理可达性共同塑造的复杂组合系统。

图2.国际贸易中不同尺度下运输方式的占比(A.区域尺度;B.东亚和东欧国家尺度;C.中国—捷克贸易对中按重量排序的前144类贸易商品,基于协调制度四位编码展示。图中的“占比”指每条双边贸易流中商品在海运、航空、公路和铁路四种运输方式间的分配比例,该占比为不同尺度下直接聚合的均值,未按货物重量、货值或周转量加权计算)
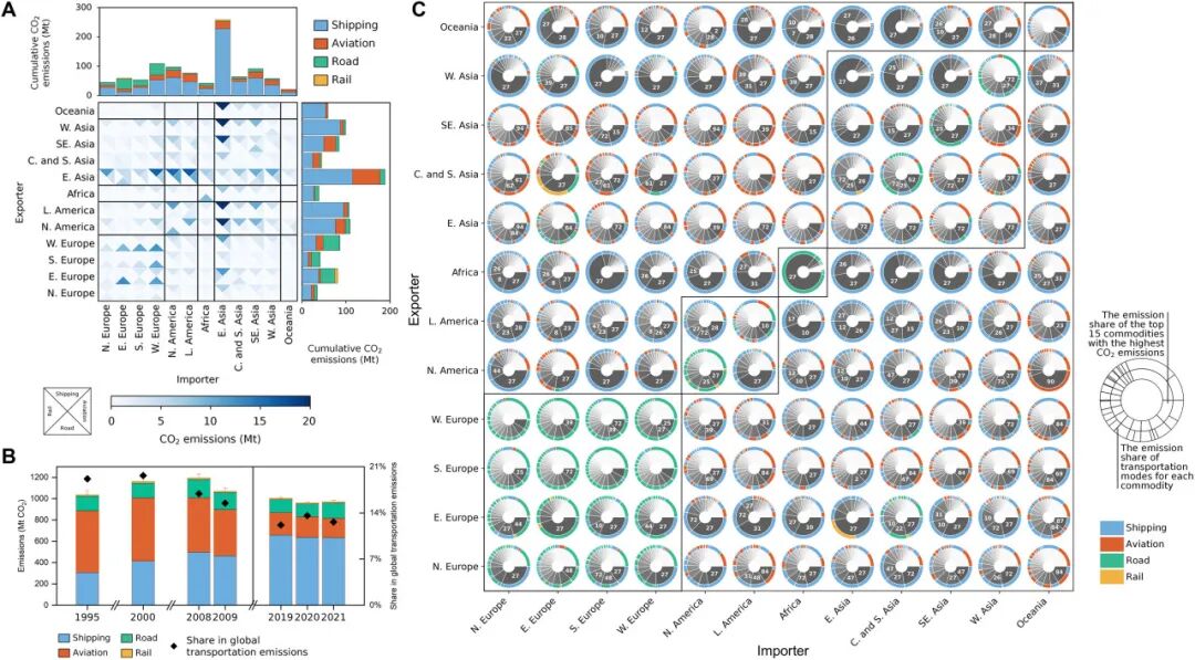
2021年,全球国际贸易相关运输直接排放约9.71亿吨CO2,占全球交通运输CO2排放总量的12.6%。其中,海运是最主要的排放来源;航空运输量虽低,但因碳强度更高,仍贡献了19%的排放;公路排放则主要集中于区域内部及陆路网络高度连通的地区(图3A)。从更长时间尺度来看,国际贸易运输排放并未随全球贸易扩张同步失控增长:1995年,该排放规模约为10.16亿吨CO2,占当年全球交通运输CO2排放的19.2%;到2021年,这一占比已降至12.6%。可见,尽管全球贸易持续扩张,但运输效率的提升在一定程度上抵消了贸易增长带来的排放压力(图3B)。国际贸易运输排放的格局是多重因素共同作用的结果,不仅取决于贸易规模,更取决于贸易实现的方式,包括商品属性决定的时效要求、不同运输方式的竞争关系,以及贸易联系的空间组织形式(图3C)。因此,对国际贸易运输排放的理解不能仅停留在总量层面,而需进一步纳入商品、运输方式与空间结构相互耦合的分析框架。

图3.国际贸易相关运输CO2排放(A.区域尺度国际贸易相关运输CO2排放的结构;B.1995—2021年国际贸易相关运输CO2排放的变化;C.按商品和运输方式拆分的区域贸易相关运输CO2排放)
研究对比了区域尺度、国家尺度与商品尺度下运输方式占比对排放估算结果的影响。结果显示,若仅关注全球总量,不同方法得出的结果差异相对较小;如果聚焦到具体国家或商品层面,偏差便会显著扩大。例如,在国家层面,若用区域平均运输结构替代国家实际结构,部分更依赖低碳运输方式的国家,其排放往往会被高估。中国、巴西、俄罗斯便是典型案例,因为区域平均法倾向于放大航空等高碳运输方式的占比。反之,对于像加拿大等与美国之间大量依赖公路运输的国家,区域平均法则会低估道路运输占比,进而低估其实际排放。总体而言,国家层面的偏差范围为−7至+17Mt,相对偏差最高可达140%。商品层面的偏差同样显著,大宗商品的排放往往被高估,而高值制成品的排放则易被低估。这种偏差并非简单的平均误差,而是会因不同运输方式间显著的碳强度差异进一步放大,尤其在高度依赖航空运输的国家或商品类别中更为明显。
对于国际运输减排,最常见的思路是提高能效、优化运营、推广替代燃料。该研究提出了从“需求端”优化贸易距离的新视角。研究构建了一个理想化情景:在不改变商品大类的前提下,推动各国优先与运输距离更短、路线更高效的贸易伙伴开展同类商品贸易。结果显示,若实现这种贸易优化,全球国际贸易相关运输排放理论上最多可减少41.6%,约4.04亿吨CO2。其中,海运和航空领域的减排空间最大,潜在减排量分别达1.641亿吨CO2和1.557亿吨CO2。这表明,国际贸易运输排放不仅是“末端排放”问题,还与上游需求及贸易组织方式密切相关。将减排视角从交通工具本身拓展至商品流向和贸易关系优化,有助于为国际货运减排提供新的政策思路。当然,41.6%的减排比例仅代表“最大理论潜力”,因为贸易伙伴关系并非仅由距离决定,还受到地缘政治、资源禀赋、贸易协定、基础设施、产业链锁定关系等多重因素的制约。

图4.通过贸易优化实现碳减排的理论潜力
研究成果以“全球贸易相关交通CO2排放的多尺度图谱”(Global mapping of disaggregated international trade-linked transportation CO2 emissions)为题,于4月3日发表于《科学进展》(Science Advances)。
清华大学环境学院博士后罗震宇、2021级硕士生苏宇晗为论文共同第一作者,环境学院教授刘欢为论文通讯作者。研究得到国家自然科学基金、中国博士后创新人才支持计划等的资助与支持。
论文链接:
https://www.science.org/doi/10.1126/sciadv.adz1670
供稿:环境学院
编辑:李华山
审核:郭玲