首页
部门设置
部门领导
综合办公室
项目办公室
学科办公室
主要职能
文科动态
清华文科
人文清华讲坛
文科沙龙
研究机构
文科期刊
文科建设处
首页
·
文科快讯
·
正文
首 页
部门设置
文科动态
研究机构
文科期刊
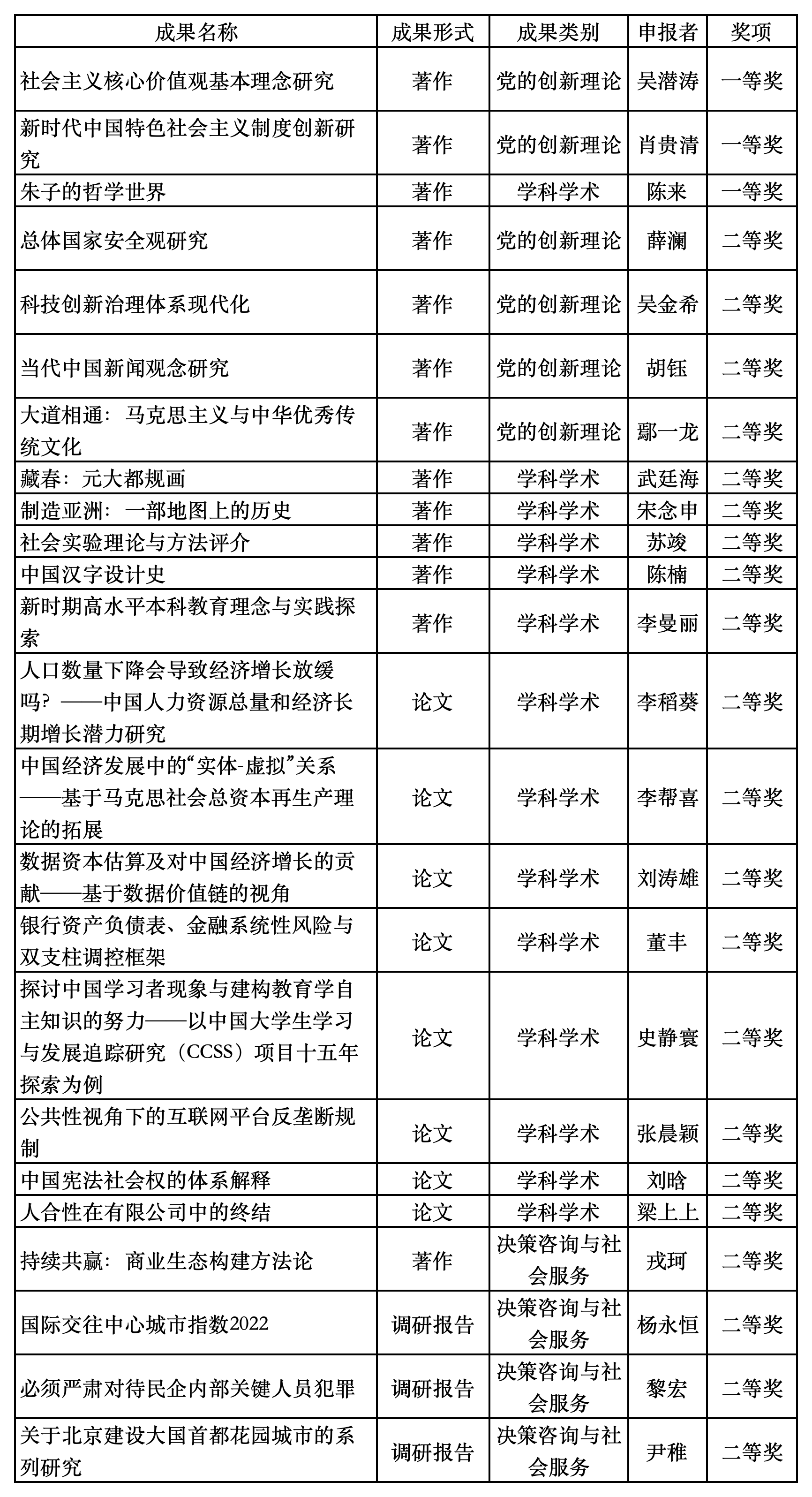
清华24项!北京市第十八届哲学社会科学优秀成果奖拟授奖成果公示
2026-01-05
12月30日,北京市哲学社会科学优秀成果奖评选工作组办公室
公示了北京市第十八届哲学社会科学优秀成果奖拟授奖成果名单,我校共24项成果入选。具体如下: